科大首页
领导信箱
首页
学院概览
学院简介
机构设置
现任领导
院长寄语
历任领导
师资队伍
高层次人才
冶金系
材料系
材控系
能动系
无机系
实验中心
本科生教育
专业设置
培养方案
教学质量工程
实验室安全
教学督导
实习基地
研究生培养
招生专业
导师简介
制度文件
课程大纲
招生工作
学科建设
学科简介
学科平台
科研团队
学术成果
学术交流
学生工作
组织机构
学工动态
品牌活动
信息公开
先锋榜样
第二课堂
招生就业
招生信息
就业基地
就业信息
杰出校友
党建工作
党委概况
党建动态
学习园地
教师风采
工会活动
学院动态
通知公告
您目前的位置:
首页
»
学院概览
»
现任领导
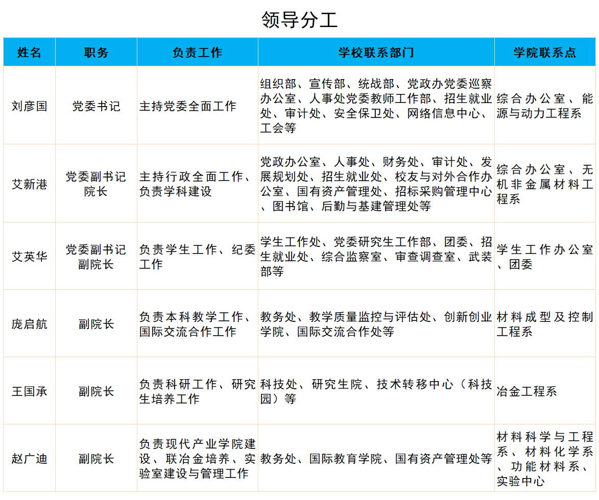
现任领导
发布日期:2025-06-17
广发在线官网
|
乐动官方端网站
|
火搏体育(China)官方网站
|
乐动手机注册
|
宝威平台
|
完美网页版登录入口
|
完美在线平台
|
LETOU
|
完美
|