学校主页
首页
学院概况
学院简介
历史沿革
现任领导
机构人员
联系我们
领导信箱
本科教学
专业设置
教学建设
实践教学
教学名师
教学动态
学科科研
学科简介
学科平台
学科团队
科研概况
科研动态
学术交流
研究生教育
专业与学位
导师简介
培养文件
规章制度
招生工作
培养动态
学生工作
组织机构
学生教育管理
共青团工作
招生就业
招生工作
就业工作
党建工作
组织机构
党建动态
专题活动
学习教育
党建成果
党务公开
会议纪要
工会工作
组织机构
工会活动
安全园地
组织机构
管理制度
安全教育
您目前的位置:
首页
>>
研究生教育
>>
专业与学位
>> 正文
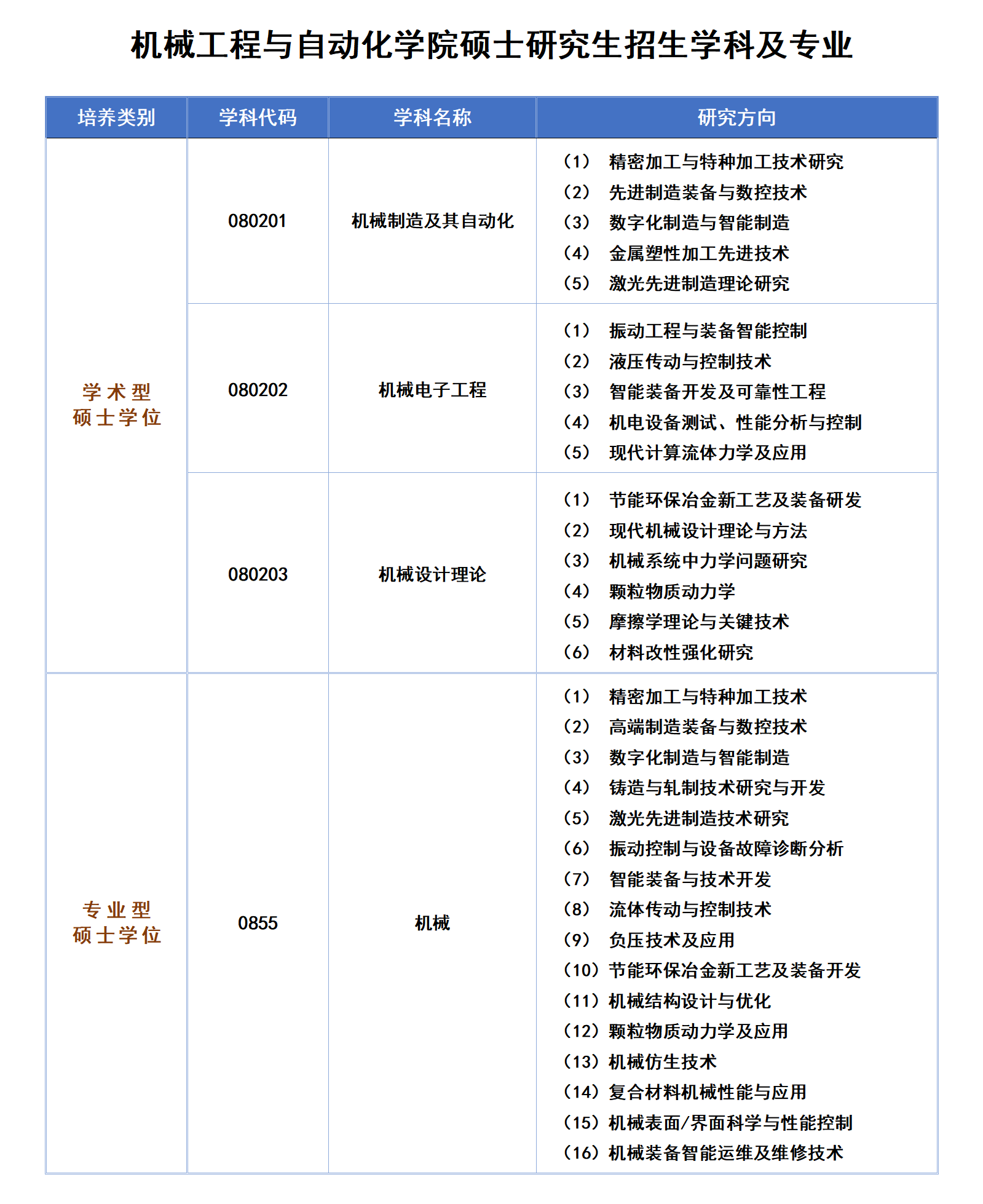
机械工程与自动化学院硕士研究生招生学科及专业
发布日期:2022-04-09
广发在线官网
|
乐动官方端网站
|
火搏体育(China)官方网站
|
乐动手机注册
|
宝威平台
|
完美网页版登录入口
|
完美在线平台
|
LETOU
|
完美
|