WANMEI.COM主页
院长信箱
书记信箱
首页
学院概况
学院简介
历史沿革
现任班子
师资力量
机构设置
综合办公室
学生工作办公室
化学工程系
应用化学系
环境工程系
生物工程系
储能工程系
化学工程实验中心
本科教学
专业设置
专业建设
教学建设
实验室安全
实践教学
招生就业
导师简介
博士生培养
硕士生培养
本科生培养
招生工作
就业工作
学科建设
学科简介
学位点简介
学科团队
创新团队
重点特色学科
科学研究
科研机构
科研项目
科研成果
平台仪器
党政工会
组织机构
党建工作
工会工作
学团工作
学团新闻
思想政治教育
资料下载
您目前的位置:
首页
»
本科教学
»
实验室安全
» 正文
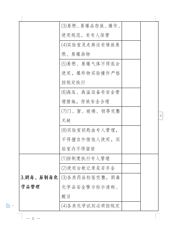
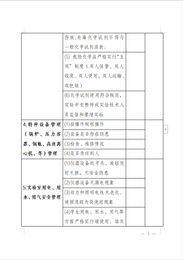
关于印发化学工程学院《实验室安全管理工作奖惩制度》的通知
发布日期:2021-11-19 阅读次数:
相关附件
完美(中国)化工发〔2021〕6号 关于印发化学工程学院《化工学院实验室安全管理奖惩制度》的通知.doc
广发在线官网
|
乐动官方端网站
|
火搏体育(China)官方网站
|
乐动手机注册
|
宝威平台
|
完美网页版登录入口
|
完美在线平台
|
LETOU
|
完美
|